Skip to content
  • There are no suggestions because the search field is empty.

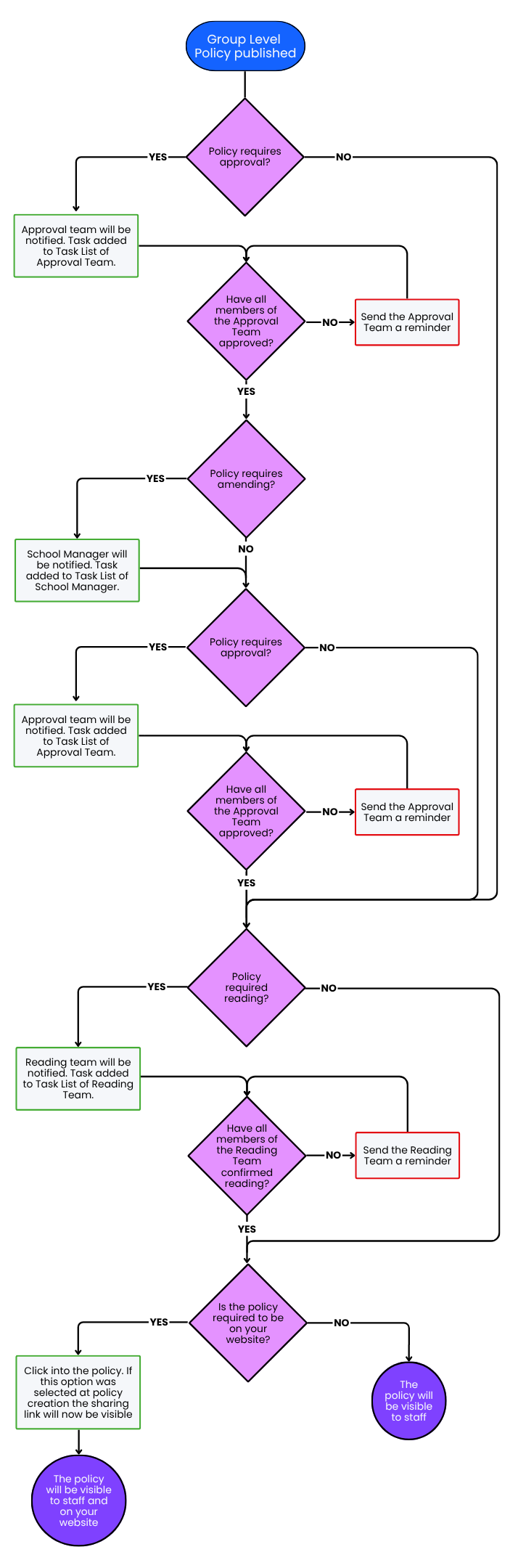
Understanding the Group Level Policy Workflow: Publish, Approve, Amend, Read

This guide will show you the order of events after publishing a Group Level policy, depending on the requirements of the policy.